オーディオの問題の識別
医療診断がそうであるように、オーディオのレストレーションで成功の鍵を握るのは、主体となっているものの状況を分析する能力です。これは一生をかけた、終わりのない探求であり、ノイズや修正の必要なオーディオイベントを見極めるため、常に聴覚に磨きをかける必要があります。
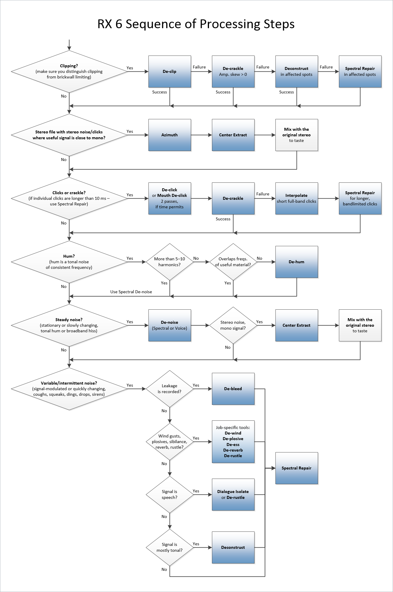
RXの処理ステップのフローチャート
作業を始めるにあたり、ファイルの問題を見極め、最高の結果をもたらすであろうツールを選択することはとても重要です。我々は正しいRXモジュールの見分け方の手助けとなるフローチャートを作成しましたので、思うような結果が得られない場合は、これを頼りに考慮に入れるべきモジュールを見つけてください。

先ず、スペクトログラムと波形画面ツールを使用し、オーディオをどのように分析すべきか見てみましょう。その上で、これらの画面でオーディオの問題を見極める方法を考えていきましょう。
スペクトログラムを使用する目的は?
オーディオ修復やレストレーションを行う上で、良質の視覚化ツールは、可聴の問題に対し、更に多くの情報を提供することを目的とします。これは編集の際の状況判断に役立つだけでなく、スペクトログラム画面に関しては、特に波形画面と並行して使用することにより、新しいオーディオ編集の方法論が獲得できます。
ハム
ハムは多くの場合、録音時の信号の通り道のどこかで発生する電気的なノイズに起因します。これは通常、可聴範囲内にある低周波数のトーンで、電源の周波数によるので、録音された場所によって、50Hzまたは60Hzのトーンになります。RXのスペクトログラム画面では、ハムは水平方向の線として表示され、通常は50Hzか60Hzに明るい線が現れ、更に明度の低い線がハーモニクスの周波数帯に現れます。下図はハムの例です:

ハムの周波数が問題のないオーディオとオーバーラップしない場合は、ハム除去モジュールが一番適したツールとなります。ハム除去ツールの詳細はこちらをご参照ください。
バズ
場合によっては、電気的なノイズは高周波数域に達することがあり、バックグランドのバズとして現れることがあります。下図はその例です:

ハム除去モジュールは低周波数の除去に特化していますので、ハーモニクスが400 Hz以上の高周波数域まで達した場合は、ノイズ除去モジュールをお使いください。ノイズ除去モジュールにはトーン状ノイズ抑制コントロール機能が搭載されておりますので、ハム除去に比べ、高周波数バズの除去により適しています。Spectral De-noise(スペクトラルノイズ除去)
ヒスとその他の高周波数帯ノイズ
ハムやバズとは違い、広域周波数帯ノイズはスペクトラム上に広がっており、特定の周波数帯に集中していません。テープヒス、ファンのノイズ、空調の音などが良い例と言えるでしょう。この種のノイズはRXのスペクトログラム画面上では、メインとなるマテリアルを取り囲む多数の斑点として表示されます。下図はその一例です:

クリック、ポップ、その他の短いインパルス的ノイズ
クリックやポップはアナログレコード盤からの録音、あるいは、DAWへの録音時に不適切なバッファ設定などにより発生するデジタル的なエラーにより起こります。これらの瞬間的な衝撃音は、RXのスペクトログラム上では垂直の線として表示されます。クリックやポップの音が大きいほど明るく表示されます。下図はアナログレコード盤からの録音を行った際に発生したクリックとポップです:

この場合、RXでは自動でも手動でも作業できるDeclick(クリック除去) ツールを使用します。
クリッピング
多くの場合、クリッピングは、サウンドカード/コンバーター、ミキシング・コンソール、フィールド・レコーダー、その他機器の入力でレベル過多の信号が歪むことにより発生します。結果的に信号は過負担のディストーションを起こします。クリッピングはRXの波形表示で最も見分けやすい物の一つです。下図の通り、波形の上下が四角く切り取られる形で表示されます。

波形を拡大すると、クリッピングにより波形の端が切り取られた箇所が特定できます。

RXにはこうした問題に特化したクリップ除去ツールが搭載されており、クリッピングにより切り取られた部分の修復を行い、より自然な音の再現を可能にします。時として、過度にリミッター処理が施されたオーディオもズームアウトすると波形の先が切り取られたかのような形状をすることがありますが、これの場合、実際にクリップしているオーディオのように必ずしも重度の歪みが発生するわけではありません。波形を拡大し、クリッピングにより波形の端が切り取られた箇所を特定してください。
断続的なノイズ
ここで定義する断続的なノイズとはヒスやハムと違い、不定期に発生するノイズで、一定のピッチや長さをとどめるわけではありません。咳、くしゃみ、足音、車のクラクション、携帯の呼び出し音などがこれに該当します。以下の二例がこのタイプのノイズに分類されます:


RXでは複数のモードが搭載されたスペクトラル修復ツールを使用することにより、断続的なノイズを除去し、周囲のオーディオを元に適したオーディオとの差し替えを行うことができます。
空白と欠損
録音されたオーディオには、時として空白や欠損ができてしまうことがあります。この種の問題は、視覚的にも聴覚的にも明確です。下図はその一例です:

この場合、スペクトラル修復を使用することにより、欠損部分を埋めることができます。