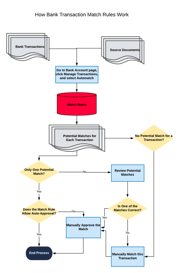
Bank transaction match rules make reconciling your bank accounts faster by letting Kenandy automatically match transactions and suggest potential matches to help you get to manual matches faster. Here's how it works:
Approved transactions are now ready for reconciliation.
Kenandy recommends that when you're setting up your match rules, you start with a few general match rules. These will probably generate many potential matches for each bank transaction when you go to match. You choose the correct match from the potential matches Kenandy identifies.
As you learn more about how your bank transactions match with your source documents, you can create more specific match rules. Specific match rules generate fewer potential matches. When your rules reliably generate accurate matches, you can set those rules to auto approve.
Create bank transaction match rules before you start reconciling bank accounts in Kenandy.
You can add new match rules at any time. For example, if your business buys a new Toyota truck, you can add a match rule for transactions in the exact amount of your monthly payment to Toyota Motor Credit Corp.
You can also change and delete match rules at any time. For example, if you've finished paying off your Toyota truck, you can delete the match rule for its monthly payment.
(Add New) in the Rules section.To see an example of rules, see Example.
| Field | Description |
|---|---|
| Company |
Optional. The company you want to apply this match rule to. |
| Bank Account |
The bank account you want Kenandy to use with this match rule. If you leave this field blank, the rule applies to all of your bank accounts. |
| Start Date | The date and time you want Kenandy to start using this match rule. |
| End Date | The date and time you want Kenandy to stop using this match rule. |
| Documents | The source documents Kenandy will search against using this match rule. |
| Amount | Select Amount if you want Kenandy to match bank transactions to source documents by transaction amount. |
| Amount Threshold +/- |
Enter an Amount Threshold only if you selected Amount. The Amount Threshold tells Kenandy to match transactions by amounts that are + or - the amount you entered. For example, you enter Amount Threshold = 5. One of your bank transactions = $100. Kenandy sees that you have a source document that matches this rule with an amount =$103.24. Kenandy includes this source document as a potential match because its amount is between $95 and $105. |
| Transaction Date | An indication of whether you want to match by using the transaction dates for the bank transactions and source documents. |
| Date Threshold (Days) +/- |
Enter a Date Threshold only if you selected Transaction Date. The Date Threshold tells Kenandy to match transactions by dates that are + or - number of days away from the date you entered. For example, you enter Date Threshold = 3. One of your bank transactions is dated 12/15/2017. Kenandy sees that you have a source document that matches this rule with a date of 12/17/2017. Kenandy includes this source document as a potential match. |
| Keep in Match Pool |
Select Keep in Match Pool if you want Kenandy to keep a bank transaction in the pool for matching for subsequent match rules or automatch runs, even if only one match is found. For example, automatch found only one match for a transaction yesterday. But today, two new transactions cleared the bank. So Kenandy was able to find a better match today than it did yesterday. You can't select Keep in Match Pool if you selected Auto Approve. |
| Auto Approve |
Select Auto Approve if you want Kenandy to approve bank transaction matches that have one and only one source document matched to them. You can't select Auto Approve if you selected Keep in Match Pool. |
| Reference |
Select Reference if you want Kenandy to match bank transactions by the reference number on the source document. Matching by reference works best with check numbers, if your business issues checks or your customers pay you by check. |
| Transacted With |
Select Transacted With if you want Kenandy to match the person or business entity the bank transaction was made with. For example, select Transacted With if you get all your office supplies from Staples and you want your bank transactions with Staples to match all source documents from Staples. |
Match rule ranks decide the order in which Kenandy processes them. The match rule ranked 1 gets processed first. The match rule with the biggest number gets processed last.
Kenandy recommends that you rank your narrowest rules first, and your broadest rules last. If you create ten match rules, the structure might look like this:
To re-rank match rules in the list view:
Kenandy saves the new ranking automatically.
Note: Inactive rules aren't ranked, and appear at the bottom of the match rules list.
Important: You can't change any attributes of a match rule that's been used to match a transaction, except for the end date.
To change an existing match rule:
Question for Reviewers: I can't clear the checkmark. Is this as-designed or am I doing something wrong?
To inactivate an existing match rule, clear the Is Active check next to the match rule on the Bank Transaction Match Rules list page.
In this example, we will set up and rank three match rules.
We create Rule 1 to automatically confirm and approve one-to-one matches for checks issued for supplier payments.
We create Rule 2 to find customer receipts and suggest them as potential matches. We select Keep in Match Pool so that when we match transactions, these customer receipts get suggested as potential matches to multiple bank transactions.
Rule 3 applies to all source documents, matching them against the amount of the transaction and the transaction date, with a little bit of slip for both amount and date allowed.
The completed set of rules looks like this:
When we go to match bank transactions, Kenandy will look at Rule 1 first, then Rule 2, then Rule 3. It takes each bank transaction and looks for source documents that match it. It follows the rules, auto approving matches if it finds exactly one source document to match a bank transaction. It offers you a list of potential matches to bank transactions if it finds more than one source document that's a potential match.
_________________________________
To search the KnowledgeBase and documentation, ask a question, or log a case, please visit the Kenandy Community. To access our online training, visit the Kenandy Learning Center.
Version: Spring 2017