|
Do you want to be a better CNC'er in 37 Seconds? Get Better Tool Life, Surface Finish, and Material Removal Rates Fast. It's that easy. You can install and get results now. |
| Building a Manual Stepper Controller |
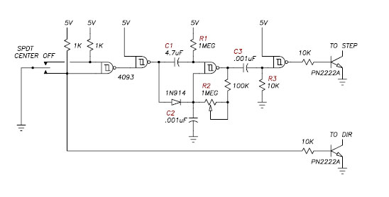
Here is the original circuit presented by Mariss Freimanis on the Yahoo CAD CAM DRO group:

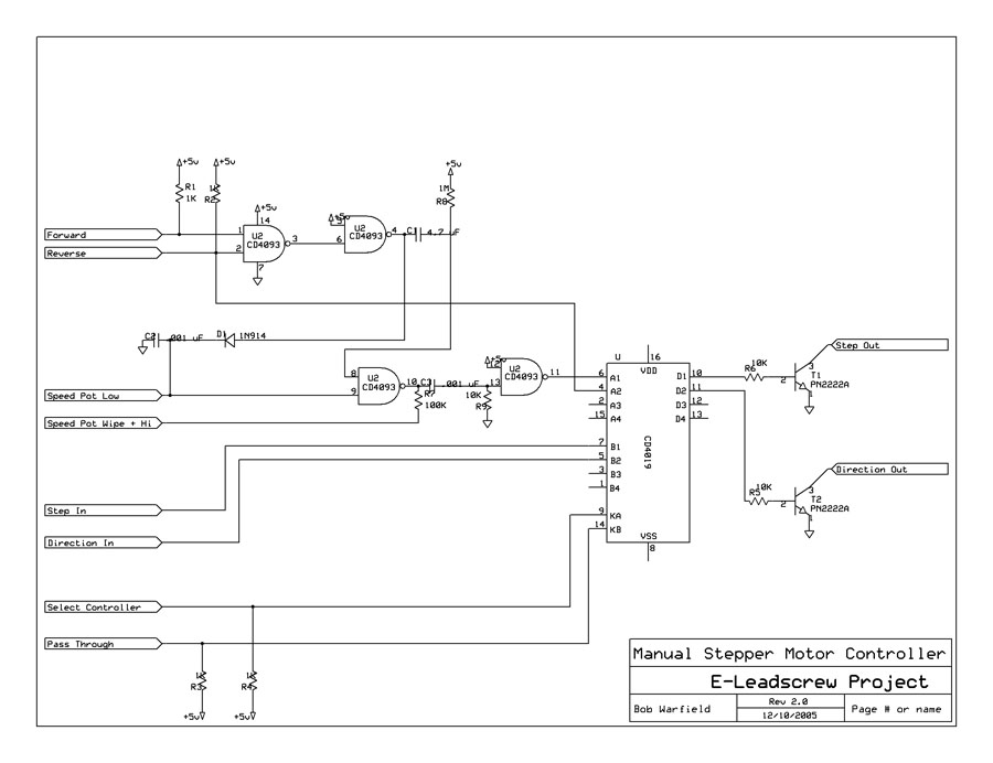
I modified the original circuit slightly to accept Step In and Direction In inputs so that you can use the controller in conjunction with other sources of stepper pulses. For example, you could run the Step/Dir connections from a CNC breakout card to these inputs and be able to run either CNC or Manual control.
Here is the revised schematic (developed with ExpressPCB.com's free software):

Manual Stepper Motor Controller Schematic
Warning!
This circuit is untested and unsupported. Use at your own risk. I haven't even built it, and know for a fact there is at least one error (tying the AND gate outputs together) that would prevent it working properly.
Connections
+5V Supply
Ground
Forward: Ground to start running forward.
Reverse: Ground to start running in reverse.
Potentiometer Low: 1M ohm speed control potentiometer.
Potentiometer Wipe + Hi: 1M ohm speed control potentiometer. Tie the wiper to high and connect.
Select Controller: Ground for controller to drive step and direction outputs
Pass Through: Ground to pass Step In to Step Out and Direction In to Direction Out
Step Out: To Gecko Drive.
Direction Out: To Gecko Drive.
Parts List (BOM)

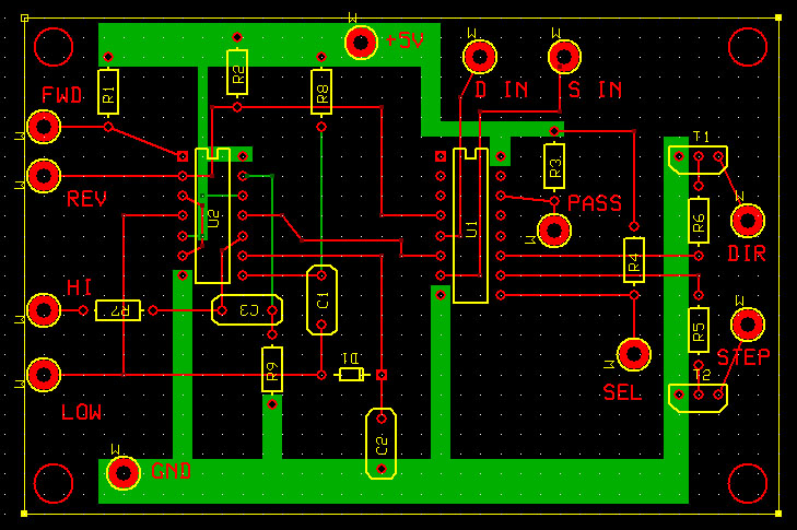
Circuit Board Layout
Here is what the board would look like according to ExpressPCB:

Manual Stepper Controller PC Board Layout
According to their pricing wizard, you could purchase quantities of these boards from them for the following prices:
| 2 | $98.83 = $49.42 per board |
| 4 | $116.84 = $29.21 per board |
| 10 | $170.86 = $17.09 per board |
|
30 |
$352.92 = $11.76 per board |
As you can see, there is a significant fixed setup cost, so ordering lots of boards gets the per-board price to go way down. I've also been told by two different individuals that it would be easy to lay this board out for single layer, which would save a lot of costs. I may take a look at that. I can already see some ways to improve on this layout, and I've also been advised of some errors which I'm working on fixing.
|
Do you want to be a better CNC'er in 37 Seconds? Get Better Tool Life, Surface Finish, and Material Removal Rates Fast. It's that easy. You can install and get results now.
|
||||||||||||||||||
| ||||||||||||||||||