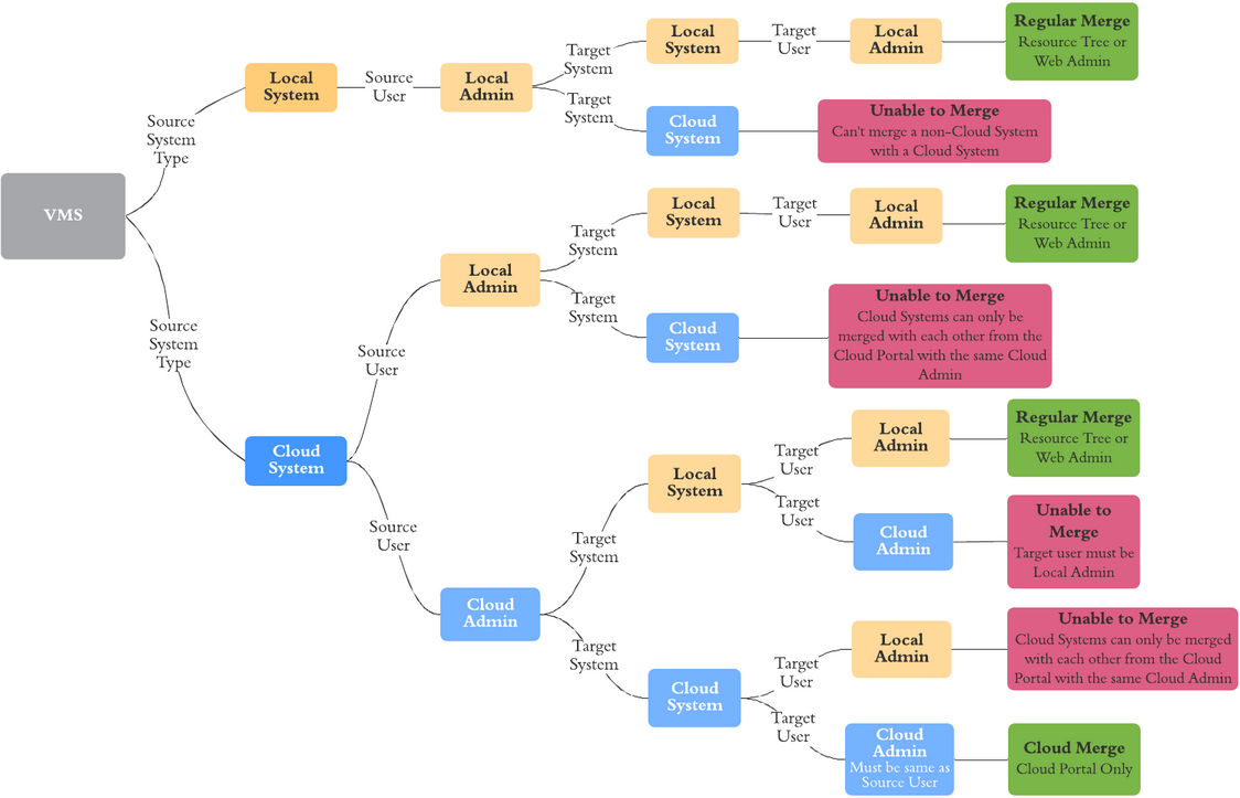
It is possible to merge two Systems of the same type or to merge a Local System to a Cloud System. This is useful, for example, if System A contains several servers and you want to join all of them to System B, or when you want to join remote server(s) to a current System. Systems that have one or more servers with the same server ID in common cannot be merged. This happens when Nx Witness System files are copied over to another server without removing the unique identifiers from the original System.
IMPORTANT: This is a directional operation – you can merge servers from a local System to a Cloud System, but not vice versa.
Cloud connected Systems can be merged together as long as the same user has the Owner role on both Systems. You cannot initiate a merge for Cloud-connected Systems from the Client, it can only be initiated from the Cloud Portal while logged into the Cloud Administrator (Owner) account.
See the diagram below for a visual representation of your options when trying to merge two Systems.

To merge Local Systems
Resource Tree
1.Launch Nx Witness Client and connect to any server in System A.
2.Right-click on the System name in the Resource Tree and choose Merge Systems from the context menu.
3.In the Merge Systems dialog, enter the URL of the server you want to merge (any server in System B or a remote server) in the Server URL field. You can use the drop-down menu to find Systems in the local network. For a remote server, type http://<ip>:<port>, where:
•<ip> – IP address of server (the current computer should be able to connect to this server)
•<port> – network port of server (default 7001).
4.Enter the Password to System B (or the remote server) and click Check.
5.Select the system that the others will merge into:
•System A – System B will be merged to System A
•System B – System A will be merged to System B
6.Click Merge with <System Name>.
Web Admin
1.Open a web browser and enter the following address: http://<ip>:<port>
•<ip> – IP address of server (the current computer should be able to connect to this server)
•<port> – network port of server (default 7001).
2.Log in to the Nx Web Client with your username and password.
3.Go to the System tab and click Merge Systems.
4.Choose a System from the drop down or enter the target System's information and click Find System.
•Other System URL (<server_ip>:<server_port>)
•Other System Login
•Other System Password
5.Fill in the Current Password (for this System) field.
6.Select which System's name and administrator password will be kept.
7.Click Merge with <System Name>.
IMPORTANT: Nx Witness creates a System database backup automatically before merging Systems. See "Backing up and Restoring the System Database".
To merge Cloud Systems
Cloud Portal
1.Open Nx Cloud
2.Click on the System you want to start the merge with. You will be taken to that System's page.
3.Click on Merge with Another System.
4.Choose the System you want to merge with from the drop down menu or manually enter the server information and click Next.
5.Select which System's name and settings will be kept and click Next.
6.Enter the Cloud account password and click Merge Systems.
Resource Tree
The instructions can be found above, under the section "To merge Local Systems".
Web Admin
The instructions can be found above, under the section "To merge Local Systems".