NCAA News Archive - 2002

« back to 2002 | Back to NCAA News Archive Index

Structure juncture
Division I approaches critical intersection in determining if it has the right form of governance


Apr 29, 2002 11:07:28 AM

BY GARY T. BROWN
The NCAA News

 

To hear Division I athletics administrators talk, it sounds like they've lived in their governance structure long enough now to know that it needs remodeling. What they don't know yet is whether to add a room, a floor -- or start over.

But at least a hint of an answer may be forthcoming. The Division I Management Council's governance subcommittee has packaged some alternatives that address problems most frequently cited with the structure. It is asking conferences to mull over the options at spring meetings and give feedback for the Council to consider when it next meets in July.

That may satisfy what has been a well-documented desire to at least "tweak" the structure. The Division
I-A Athletics Directors Association and the Faculty Athletics Representatives Association have been the latest advocates for change. Both organizations feel their members don't have as strong a voice in decision-making as they did in the old one-school, one-vote form of governance. The I-A athletics directors group, in fact, recently appointed a subcommittee to consider the feasibility of moving to just one annual legislative cycle and perhaps changing the voting process. University of Iowa Athletics Director Bob Bowlsby, who currently presides over that group, said that whether intentional or not, the current structure has alienated the people it was designed to accommodate -- that is, athletics directors and faculty reps who feel they have lost their seats at the table.

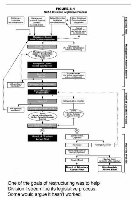
That "disenfrachisement" is one of three issues that crop up over and over again during reviews of the governance structure. The others are sagging Division I interest in the annual Convention and Division I members' inability to track a maze-like legislative process.

The overriding challenge may be to heal all three issues adequately with one multipurpose bandage. That's why the governance subcommittee -- one of many groups discussing the problems but one of few offering possible solutions at this point -- has put forth several suggestions for the membership to ponder, and has asked for additional ideas to "re-enfranchise" the membership.

Paddles gave a voice

What appears to have risen as the primary concern is the disenfranchisement piece of the puzzle. Some feel that re-engaging ADs and FARs may be the best way to solve all three issues.

Many administrators have a good idea how that alienation occurred, but few have a certain solution. Most believe the disenfranchisement is a natural fallout of Division I moving to a representative form of governance. That shift put decision-making in the hands of a few, while the majority put away the voting paddles they had been accustomed to using at the legislative-based Conven-
tion. That not only left administrators who aren't involved feeling left out but also lost trying to follow the process.

Stan Wilcox, associate commissioner for compliance at the Big East Conference and a member of the Council's governance subcommittee, said under the old system, everybody was engaged in the process because they had a vote to cast at the Convention. "Then regardless of what happened at the Convention, whether they got their way or not, they at least knew what had passed and what hadn't," Wilcox said. "And the same time, because they were engaged in that process, they felt they had at least contributed to the progress of the Association. Under the current system, people don't feel that anymore. They're sitting back waiting to hear what happened. That causes disengagement."

"As would happen with any representative form of governance," said University of Utah Athletics Director Chris Hill, "campus administrators have given some control to others, which has led to the perhaps unintended consequence of not having as much knowledge of the process as there was in the previous system. It's hard to track legislation in the new structure."

Few argue that the obligation -- or privilege -- of voting in the old system kept campuses involved. Hill, a Management Council veteran who also sits on the governance subcommittee, said when institutions don't cast votes, their personnel don't cast opinions, either.

"If administrators feel they don't have any influence on the outcome, no matter how small the issue, they don't become as educated on the issues as they need to be," he said.

That would suggest that engagement hinges on the ability to vote. That may be problematic, since one of the reasons for restructuring was for Division I to mold its power base the best way it saw fit -- that is, to make sure Division I-A had a voting majority. That was accomplished through "weighted" votes at the cabinet and Council levels and a majority on the Board of Directors, procedures and structures that ensure that Divisions I-AA and I-AAA can't derail a Division I-A issue simply along divisional lines.

The advisory vote

Obviously, going back to a one-school, one-vote at the Convention could threaten the current balance of power (something no one has suggested changing) unless weighted voting were to somehow be extended to all Division I institutions.

One of the governance subcommittee's proposals is to do just that. The proposal suggests that Management Council and Board members would continue to meet quarterly and process the legislative "minutia" or noncontroversial proposals that gain at least a 75 percent majority. The other proposals -- presumably those that are larger in scope, such as amateurism deregulation, basketball reform or the academic-enhancement package, for example -- would be sent to the Division I membership in the form of an official notice, much like what used to be distributed before Convention. The notice would include a description of the issues at stake and a summary of the noncontroversial legislation adopted during the year.

Under this alternative, the Convention schedule would include a day for conference meetings and a day for the membership to participate in a discussion forum about the proposals. After that, Division I members would vote in some manner, either by conference or by weighted votes from each institution. In the first scenario, Management Council members would vote in a subsequent meeting based on conference majority positions, unless a conference policy permits a Council representative to alter voting based on compelling discussion at the Council meeting. That would give the membership a vote, while maintaining the ultimate authority of the Council and Board.

The Big East's Wilcox calls this "advisory voting" and said that it may harness the best of both the old and new systems. Wilcox said the advantage of the current system is that it helps to process the larger, complicated issues because it allows individuals who have a good understanding of the issues a better chance of carrying the day. In that sense, advisory voting may re-engage members without bogging down important initiatives.

"That was a problem under the old system," he said. "You'd have certain individuals who really understood a particular issue and knew that it would be in the best interests for the NCAA to get that through." But Wilcox said that often couldn't happen because there weren't enough people who understood the proposal in order to gain a voting majority. Thus, it may have taken two or three years of educating the membership in order to establish a majority.

"We may risk going back to that if we go to a straight weighted vote for each school," he said. "But we can keep some of the benefits of the current system if we go to an advisory vote. That still preserves some means by which we can get enough people to understand complicated matters, while convincing others that those matters are in the best interests of the NCAA."

Enhancing the Convention

If giving members their votes back gives back their sense of belonging, it also might give the Convention back to Division I members who apparently have abandoned it. Since the new structure emerged in 1997, attendance at the Convention has dropped by nearly 1,000 delegates, primarily because many Division I members other than those on the Council and Board feel they have little reason to attend.

Governance subcommittee member Darlene Bailey, associate director of athletics at Southwest Missouri State University, said the paddle may bring people back "depending on how much that vote really means."

She also said even if the membership decides that voting can't be accommodated at the Convention, there still might be ways to enhance what once was the Association's marquee annual gathering.

"If we can find a meaningful way to take some of the NCAA's existing educational programming, such as the rules-compliance seminars, the Title IX seminar and diversity training, and have a condensed version of those at the Convention, that might be another way to bring people back," Bailey said. "A faculty rep probably doesn't have the time -- and the institution probably doesn't have the money -- to send him or her to a three-day Title IX seminar or diversity training, but schools might send those people to the Convention if they could get a half day of each."

One such governance subcommittee proposal would expand the current educational sessions that occur on Saturday and Sunday and would incorporate the other types of seminars Bailey referred to. The NCAA also could encourage Division I attendance by footing the travel and lodging bill for one representative from each school. That, however, brings a budget tag of more than $300,000 in tight economic times.

Another suggestion is to move the Convention to a different time of the year. Governance subcommittee Chair Rich Ensor, commissioner of the Metro Atlantic Athletic Conference, said that has been an issue for a long time. "There seems to be no ideal time to get a group this size together," he said.

If it's a matter of choosing between saving the Convention and re-engaging the Division I membership into the legislative process, division members might just be prepared to say goodbye to an old friend. That also is a subcommittee alternative -- to sever Division I's attachment to the Convention altogether and maintain the existing legislative process.

Subcommittee member Jack Evans, the faculty athletics representative at the University of North Carolina, Chapel Hill, said the disenfranchisement issue is of more strategic importance to the future of Division I than a feel-good Convention.

"On a scale of what matters, pure attendance at the Convention may be down on the list," Evans said. "I'd love to see a vibrant Convention that's well- attended and something that people can extract value from by participating, but it's not necessarily congruent with the other issue."

Evans said an imaginative approach might accomplish both, "but looking at the Convention alone probably won't deal adequately with the other."

Moving ahead

The governance subcommittee is counting on conferences to consider options at their spring meetings. There also is an Executive Committee ad hoc group that will be presenting its own review of the entire NCAA governance structure to the membership later this spring. In addition, the I-A athletics directors group will be making its own recommendations. That will be a lot for the Management Council to chew on in July, and it stands to reason that momentum for meaningful change may not be gained until sometime next year.

Ensor, who said his group will be taking its future direction from the Council, said with any review of the structure it is important to remember why Division I chose the path it did in the first place, and that going back to any large degree may not be wise.

"It's interesting that some people suddenly have these fond recollections of the old Convention," he said. "The Convention, though, was awkward in terms of speeding along any type of legislation. Part of the rationale behind restructuring beyond just federating power was to become more efficient. The new structure allows for more expeditious action, while the old system didn't at all."

This won't be the first time the structure has been tweaked, either. During its first year, there were four meetings each of the Council, Board and four cabinets, and 13 (yes, 13) mailings where legislation was being distributed for membership comment. Within two years, two of the four cabinets were eliminated and the structure went to a semi-annual legislative cycle rather than quarterly, with two mailings for membership comment each year. But that hasn't stopped the Council from considering at least some type of legislation at every meeting, even though they are supposed to have two nonlegislative sessions per year.

And there still is a growing sense of confusion and disenfranchisement.

"A lot of us who were involved in restructuring understood that when you go to a representative form of governance, you're going to have less participation," Ensor said. "We may not have understood how widespread that feeling would be, though. I think the current system works pretty well, but it perhaps isn't everyone's cup of tea.

"People want to feel like they have ownership of any process, and we're still in the transition period. I don't think we need a major overhaul here, but we'll see where the membership is on this in July."

Alternatives to Structure/Convention

A summary of the Convention alternatives the Management Council's governance subcommittee has asked Division I conferences to discuss at their spring meetings:

Alternative No. 1 -- Re-establish the January Convention as a Division I legislative session; introduce a membership discussion forum to debate legislative proposals that did not gain at least a 75 percent majority at the Management Council level during the year. Member schools would cast one vote that would be tallied by conferences. A conference's vote totals would then be provided to the conference's Management Council and Board representatives, who would cast those votes at subsequent meetings unless a conference policy allowed representatives to change their votes based on compelling discussion at those meetings.

Alternative No. 2 -- Return to a legislative vote at the January Convention with each school receiving one weighted vote.

Alternative No. 3 -- Incorporate existing NCAA educational programming, such as the rules-compliance seminars, the Title IX seminar and diversity training, into the January Convention and pay travel and lodging fees for one member from each institution.

Alternative No. 4* -- Move the Convention to a different time of year (regardless of whether the voting process is changed).

Alternative No. 5* -- Eliminate the Convention as a gathering session for Division I members. (The existing legislative process would remain in place.)

Divisions II and III would have an opportunity to have input on proposals that would significantly modify the Convention.


© 2010 The National Collegiate Athletic Association
Terms and Conditions | Privacy Policy