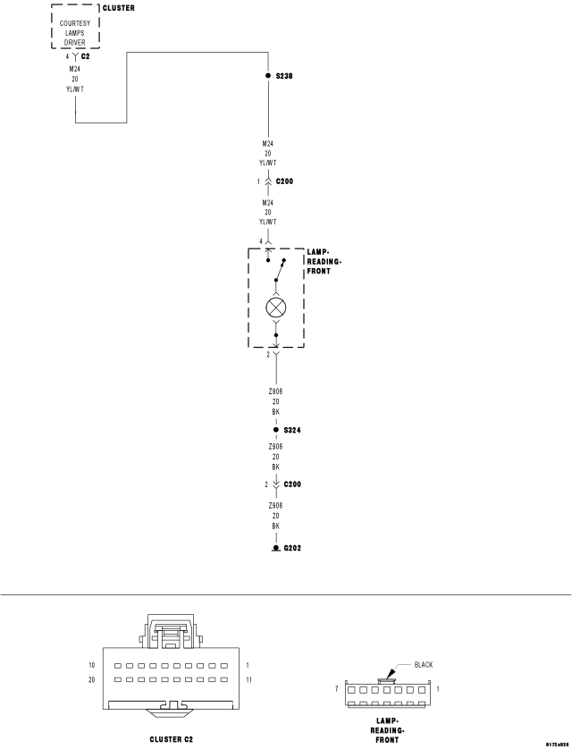
B161E-READING LAMP CONTROL CIRCUIT





For a complete wiring diagram Refer to Section 8W.



Possible Causes
(M24) COURTESY LAMP DRIVER CIRCUIT SHORT TO GROUND
(M24) COURTESY LAMP DRIVER CIRCUIT OPEN
INSTRUMENT CLUSTER




Diagnostic Test

1. TEST FOR INTERMITTENT CONDITION

Turn the ignition on.
Clear all Instrument Cluster DTC's
Turn the Courtesy Lamps on.
With the scan tool, read DTC's.

Does the scan tool read: B161E-READING LAMP CONTROL CIRCUIT?

Yes


No

2. CHECK THE (M24) COURTESY LAMP DRIVER CIRCUIT FOR A SHORT TO GROUND



Turn the ignition off.
Disconnect the Instrument Cluster C2 harness connector.
Measure the resistance between the (M24) Courtesy Lamp Driver circuit and ground.

Is the resistance below 5.0 ohms?

Yes


No

3. CHECK THE (M24) COURTESY LAMP DRIVER CIRCUIT FOR AN OPEN



Turn the ignition off.
Disconnect the Instrument Cluster C2 harness connector.
Activate the left and right vanity lamps (if equipped), the glove box lamp, and the left and right door handle lamps.
Turn the ignition on.
Measure the voltage of the (M24) Glove Box Lamp Driver circuit.

Is the voltage below 10.0 volts?

Yes


No