B1031–EVAPORATOR FIN TEMPERATURE SENSOR CIRCUIT LOW (CCN)





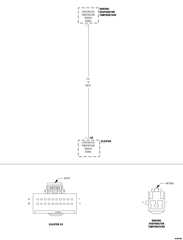
For a complete wiring diagram Refer to Section 8W.



Possible Causes
(C21) EVAPORATOR TEMPERATURE SENSOR SIGNAL CIRCUIT SHORTED TO GROUND
EVAPORATOR TEMPERATURE SENSOR
INSTRUMENT CLUSTER (CCN)




Diagnostic Test

1. VERIFY B1031–EVAPORATOR FIN TEMPERATURE SENSOR CIRCUIT LOW IS ACTIVE

Turn the ignition on.
With the scan tool, erase DTCs.
Turn the ignition off, wait 10 seconds, and turn the ignition on.
With the scan tool, read DTCs.

Does the scan tool display this DTC as active?

Yes


No

2. CHECK FOR DTC WITH THE EVAPORATOR TEMPERATURE SENSOR HARNESS CONNECTOR DISCONNECTED



Turn the ignition off.
Disconnect the Evaporator Temperature Sensor harness connector.
Turn the ignition on.
With the scan tool, erase DTCs.
Turn the ignition off, wait 10 seconds, and turn the ignition on.
With the scan tool, read DTCs.

Does the scan tool display this DTC as active?

Yes


No

3. CHECK (C21) EVAPORATOR TEMPERATURE SENSOR SIGNAL CIRCUIT FOR A SHORT TO GROUND



Turn the ignition off.
Disconnect the Instrument Cluster (CCN) C3 harness connector.
Measure the resistance between ground and the (C21) Evaporator Temperature Sensor Signal circuit and ground.

Does the ohm meter read open circuit?

Yes


No